2026年04月02日

国立市公民館で下記の講座を開催します。ご興味のある方は、是非お申し込みください。
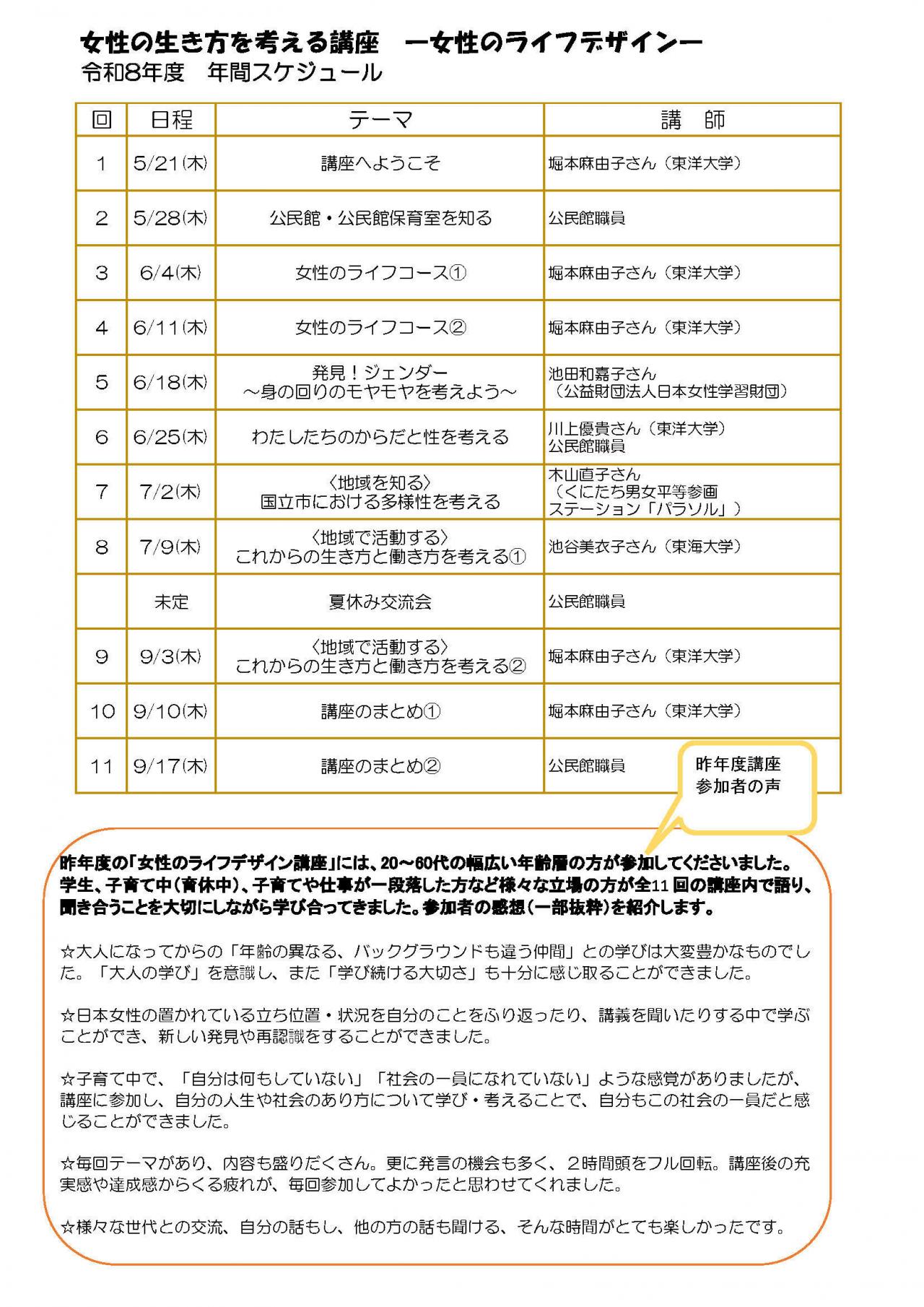
【コーディネーター】
堀本 麻由子(東洋大学)
【ゲスト講師】
池田 和嘉子(日本女性学習財団)
木山 直子(くにたち男女平等参画ステーション)
池谷 美衣子(東海大学)ほか
人生には、様々な選択や意思決定をする時があります。育児や介護、パートナーや家族関係、仕事や将来について悩む人も少なくありません。悩むのは「こう生きたい」という希望や目標が、様々な理由で揺れているからかもしれません。
自分はどのような人生や生活を望んでいるのか、それを実現するにはどうしたらいいのか、具体的に考えてみませんか。同じ地域に暮らす女性たちと一緒に話し合うことで、現在、そして次のステージを見つめてみましょう。
なお、大人が学んでいる間、お子さんを公民館保育室であずかる仕組みがあります。保育室は、公民館で学ぶ大人の学びを支え、保育室で過ごす子どもにとってもより豊かな生活、成長の場となることを目指して運営しています。
【取り上げるテーマ(予定)】
・公民館と大人の学習 ・子育てをめぐるジェンダー
・女性のライフコースを考える ・わたしたちのからだと性を考える
・これからの生き方を考える-働くことと生活すること-
・地域で活動する-社会課題に取り組みこと- など
【日時】
5月21日~9月17日
毎週木曜日午前10時~正午(全11回)
※7月16日~8月27日は夏休み
【場所】
国立市公民館(中1-15-1)集会室
国立市コミュニティバス「くにっこ」北西中ルート、立川バス「国立公民館」バス停すぐ
【対象】
女性(年齢不問)
【定員】
12名(申込先着順)
【申込】
3月12日(木)朝9時~
【申先】
以下問合先にて電話でお申込下さい。
【保育】
子ども定員:10名程度
※市内在住の方のみ、講座初日に概ね生後6か月から未就学児、申込先着順
講座と同時に申し込みをしてください。
保育申込締切:5月7日(木)
保育室オリエンテーション:5月14日(木)午前10時から。おやつ代275円(全11回分)をご持参のうえ、お子さんと一緒に参加してください。
【問合】
公民館
042-572-5141